企业人力资源数据分析怎么做?这套人事指标体系请收好! | 帆软九数云
数字化转型时代,人力资源工作也越来越需要用数据说话。一套清晰的人事指标体系,能帮助HR看清问题、评估成效、对齐业务目标,快速掌握招聘、培训、绩效、薪酬等核心环节的运行状态。本文将给大家讲清楚这些指标怎么选、怎么用、怎么落地。
一、为什么要建立人事指标体系?
过去HR常被当作“行政部门”,做招聘、发工资、填表。但现在企业越来越讲究“人效比”,老板希望HR能像销售、财务一样,用数据说话、拿结果证明自身工作价值。
建立人事指标体系的核心目的,就是让人力工作借助数据分析变得有方向、有对标、有结果。简单来说,一套合适的人力资源指标体系就是HR团队走向专业化、战略化的基石。它能帮你:
- 找到人才策略中的短板(比如招聘慢、离职高);
- 评估每一项HR工作的投入产出比(培训、福利、绩效);
- 把员工成长和业务结果连接起来;
- 对接业务目标,更好地分配资源,不再是“打杂部门”。
二、人力资源管理指标体系包括哪些内容?
下面本文分六大类,把核心指标都讲清楚,告诉你每个指标的意义、计算方法和使用建议:
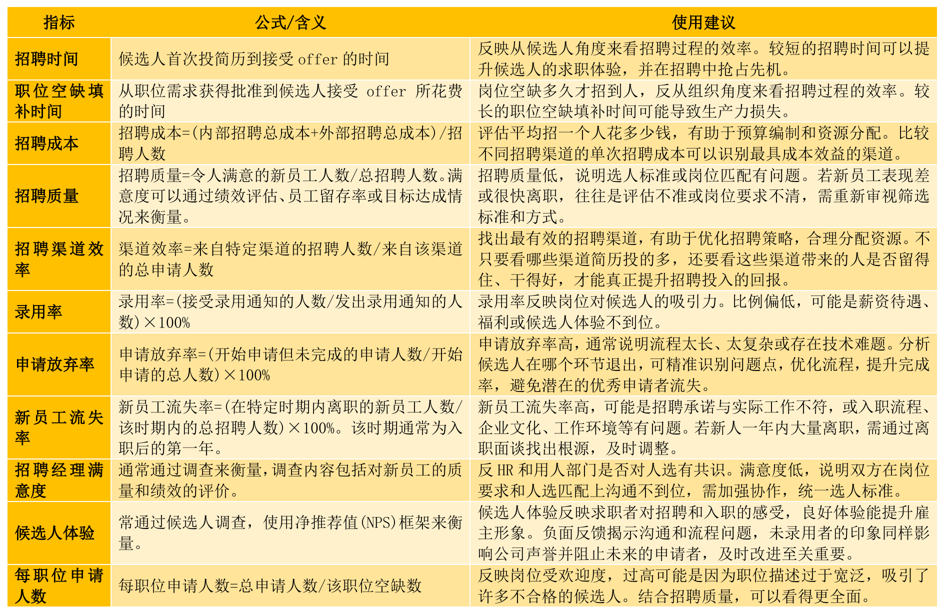
1. 招聘与引进类
这类指标聚焦于招聘效率、质量和渠道效果。招聘是搭建人才队伍的第一步,招得好,后面的人力工作才能顺利推进。通过一套关键指标,HR可以清楚地看到招聘流程有没有效率、花的钱值不值、人选质量怎么样,从而及时优化策略。

2. 培训与人才发展类
员工成长靠培训,组织成长靠人才。员工培训和人才发展对企业长期发展很重要。培训不仅提升员工当前技能,还为未来岗位做好准备。相关指标能帮企业把握人才状况,预测用人需求,培养队伍,打造稳固的组织和文化。

3. 绩效管理类
这部分指标衡量员工干得怎么样,绩效制度是否有效。绩效管理关键在于把个人目标和公司目标对齐,提升整体效率。这些指标能帮企业看清谁表现好,谁需要改进,也能跟踪绩效提升计划的效果,确保大家朝着同一方向努力。

4. 薪酬与福利类
员工关心收入,公司关注投入产出。合理公平的薪酬福利是吸引和留住员工的关键。这些指标能帮企业保证待遇有竞争力,同时控制成本,满足员工需求,激发工作积极性。

5. 员工关系与留存类
留住人才,比招人更重要。这类指标反映员工的满意度、敬业度和留存情况,能帮企业判断团队氛围和士气。满意度高的员工更稳定、更高效,也更能推动积极的企业文化。

6. 人力资源自身效能类
最后这部分是评估HR部门自身效率和性价比的指标。就像其他部门一样,HR也需要证明自己的价值。通过这些数据,可以优化流程、管好预算,并体现对业务的实际贡献。

三、人力资源管理指标体系怎么落地?
很多HR说自己没有数据、不会建指标体系,其实就是不知道该“怎么做”。
第一步:明确你的业务目标是什么?
人力指标不是拍脑袋定的,要从公司目标出发,比如:
- 业务要扩张,那就聚焦招聘速度、入职效率
- 公司重视内培,那就重点跟踪培训效果、技能提升
- 成本控制阶段,那就盯人均产出、人均薪酬
第二步:指标要少而精,能落地、能对比
不用什么都测,建议每类选3-5个核心指标。并设定合理的目标值(历史数据+行业参考),便于定期回顾和对齐。
第三步:让商业智能BI工具帮你省力,别再靠手工Excel
这一步很关键。数据多了,靠人工根本做不动,还很容易出错。现在市场上有很多专业的BI工具,可以帮助数据分析并形成可视化看板,方便HR团队和管理者实时监控。这里以九数云BI为例,介绍BI如何帮你节省时间,提高效率:
- 多数据源整合,考勤系统、薪酬系统、绩效系统等一键打通。
- 一次计算建模,指标自动更新,无需反复做表。
- 可视化看板,实时查看指标情况。支持下钻、联动和筛选等功能,可以从不同维度对数据进行分析,如按部门、按职级、按年龄等,深入挖掘数据背后的规律和趋势。
- 对关键指标进行实时监控,如员工流失率、招聘效率等,一旦出现异常情况,立即发出预警。
- 根据企业的实际需求,支持自定义指标和仪表盘搭建设计,满足不同企业或不同管理层级的精细化管理需求。
九数云人事管理和分析工具:https://www.jiushuyun.com/hr

举个例子,离职分析看板通过多维度分析离职率、离职原因等数据,可以帮助企业识别高风险员工群体,并采取有针对性的措施降低员工流失率。

四、总结
人不是成本,是资产。把人用好、管好、留好,就离高质量发展更近一步了。人事指标体系是HR和老板沟通的桥梁,是他们向业务输出价值的底气。HR要用好人力资源的指标和工具,用数据讲结果。
热门产品推荐






